ОШ „Николај Велимировић“ Шабац

  • ДОКУМЕНТА
    • КАЛЕНДАР ТАКМИЧЕЊА И СМОТРИ УЧЕНИКА ЗА ШК. 2025/2026.
    • Правилници
    • Уџбеници за школску 2025/26. годину
    • Календар рада у школској 2025/2026. год.
    • Одлуке, јавне набавке, извештаји
    • Безбедност
    • РАСПОРЕД ПИСМЕНИХ ПРОВЕРА 2. ПОЛУГОДИШТЕ ШК. 2025/2026.Г.
    • КРИТЕРИЈУМИ ОЦЕЊИВАЊА
    • ШКОЛСКИ ПРОГРАМ ШК. 2022/23-2025/26. ГОД.
    • Летописи
  • ОРГАНИЗАЦИЈА РАДА
    • АКТИВНОСТИ ТИМОВА
    • еЗБОРНИЦА
    • НАСТАВА НА ДАЉИНУ
    • Примери добре праксе
    • ПЕДАГОГиЈА
    • Психолошки кутак
    • Ученички парламент
    • Продужени боравак
  • ПРОЈЕКТИ
    • Партнерство за праведно квалитетно образовање
    • Школа за 21. век
    • Мој град у будућности
    • „Activ You“ пројекат ERASMUS+
    • „Breaking the Chains: Building Healthy Digital Lives“ пројекат ERASMUS+
  • Спољашње вредновање школе
  • ТАКМИЧЕЊА И АКТИВНОСТИ
    • Српски језик и књижевност
      • Такмичења из српског језика и књижевности
    • Енглески језик
    • Математика
    • Историја
    • Физика
    • Биологија
    • Географија
    • Хемија
    • Ликовна култура
    • Информатика и рачунарство
    • ТЕХНИКА И ТЕХНОЛОГИЈА
      • Вежбе за ТиТ
    • Физичко и здравствено васпитање – такмичења
      • Крос
      • Стони тенис
    • Немачки језик
    • ШАХ
    • МОИ
    • СНА
  • РАСПОРЕД ЧАСОВА И ЗВОНА
    • Слободно време за разговоре са родитељима
  • ИНФОРМАТОР
    • УПИС У ПРВИ РАЗРЕД
    • Завршни испит и упис у средњу школу
    • Контакт
    • КОЛЕКТИВ
      • Наставници разредне наставе
      • Наставници предметне наставе
      • Стручни сарадници
      • Помоћно особље
      • Управа школе
    • Здравље
  • О ШКОЛИ
    • НИКОЛАЈЕВИ ДАНИ
    • Шампиони моје школе
    • Математички камп
    • ФОТОГРАФИЈЕ И ВИДЕО СНИМЦИ

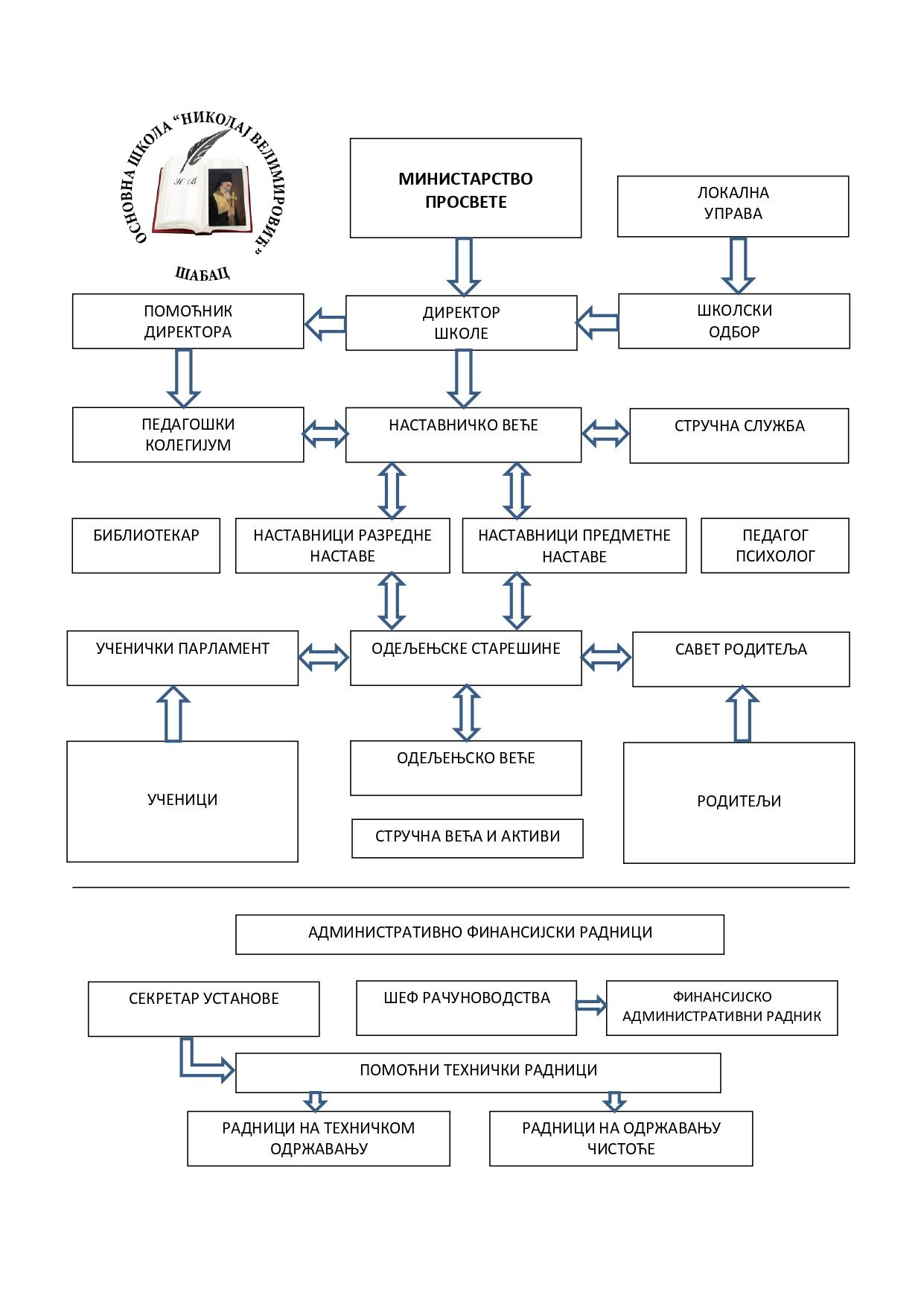
ОРГАНИЗАЦИЈА РАДА

ЕС ДНЕВНИК ЗА РОДИТЕЉЕ

НАГРАЂЕНИ УЧЕНИЦИ

Мере превенције

Архиве

КАТЕГОРИЈЕ

Календар

март 2026.
П У С Ч П С Н
 1
2345678
9101112131415
16171819202122
23242526272829
3031  
« феб    

Корисни линкови

Министарство просвете, науке и технолошког развоја

Школска управе Ваљево

Упис првака еУпис

Завод за унапређивање образовања и васпитања

Град Шабац

Народна библиотека Србије

Библиотека шабачка

Мета

  • Пријава
  • Довод уноса
  • Довод коментара
  • sr.WordPress.org

  • 1
  • 13.615
  • 127.443

Pages

  • ДОКУМЕНТА
    • КАЛЕНДАР ТАКМИЧЕЊА И СМОТРИ УЧЕНИКА ЗА ШК. 2025/2026.
    • Правилници
    • Уџбеници за школску 2025/26. годину
    • Календар рада у школској 2025/2026. год.
    • Одлуке, јавне набавке, извештаји
    • Безбедност
    • РАСПОРЕД ПИСМЕНИХ ПРОВЕРА 2. ПОЛУГОДИШТЕ ШК. 2025/2026.Г.
    • КРИТЕРИЈУМИ ОЦЕЊИВАЊА
    • ШКОЛСКИ ПРОГРАМ ШК. 2022/23-2025/26. ГОД.
    • Летописи
  • ОРГАНИЗАЦИЈА РАДА
    • АКТИВНОСТИ ТИМОВА
    • еЗБОРНИЦА
    • НАСТАВА НА ДАЉИНУ
    • Примери добре праксе
    • ПЕДАГОГиЈА
    • Психолошки кутак
    • Ученички парламент
    • Продужени боравак
  • ПРОЈЕКТИ
    • Партнерство за праведно квалитетно образовање
    • Школа за 21. век
    • Мој град у будућности
    • „Activ You“ пројекат ERASMUS+
    • „Breaking the Chains: Building Healthy Digital Lives“ пројекат ERASMUS+
  • Спољашње вредновање школе
  • ТАКМИЧЕЊА И АКТИВНОСТИ
    • Српски језик и књижевност
      • Такмичења из српског језика и књижевности
    • Енглески језик
    • Математика
    • Историја
    • Физика
    • Биологија
    • Географија
    • Хемија
    • Ликовна култура
    • Информатика и рачунарство
    • ТЕХНИКА И ТЕХНОЛОГИЈА
      • Вежбе за ТиТ
    • Физичко и здравствено васпитање – такмичења
      • Крос
      • Стони тенис
    • Немачки језик
    • ШАХ
    • МОИ
    • СНА
  • РАСПОРЕД ЧАСОВА И ЗВОНА
    • Слободно време за разговоре са родитељима
  • ИНФОРМАТОР
    • УПИС У ПРВИ РАЗРЕД
    • Завршни испит и упис у средњу школу
    • Контакт
    • КОЛЕКТИВ
      • Наставници разредне наставе
      • Наставници предметне наставе
      • Стручни сарадници
      • Помоћно особље
      • Управа школе
    • Здравље
  • О ШКОЛИ
    • НИКОЛАЈЕВИ ДАНИ
    • Шампиони моје школе
    • Математички камп
    • ФОТОГРАФИЈЕ И ВИДЕО СНИМЦИ

Archives

  • март 2026
  • фебруар 2026
  • јануар 2026
  • децембар 2025
  • новембар 2025
  • октобар 2025
  • септембар 2025
  • август 2025
  • јул 2025
  • јун 2025
  • мај 2025
  • април 2025
  • март 2025
  • фебруар 2025
  • јануар 2025
  • децембар 2024
  • новембар 2024
  • октобар 2024
  • септембар 2024
  • август 2024
  • јун 2024
  • мај 2024
  • април 2024
  • март 2024
  • фебруар 2024
  • јануар 2024
  • децембар 2023
  • новембар 2023
  • октобар 2023
  • септембар 2023
  • август 2023
  • јун 2023
  • мај 2023
  • април 2023
  • март 2023
  • фебруар 2023
  • јануар 2023
  • децембар 2022
  • новембар 2022
  • октобар 2022
  • септембар 2022
  • август 2022
  • јул 2022
  • јун 2022
  • мај 2022
  • април 2022
  • март 2022
  • фебруар 2022
  • јануар 2022
  • децембар 2021
  • новембар 2021
  • октобар 2021
  • септембар 2021
  • август 2021
  • јул 2021
  • јун 2021
  • мај 2021
  • април 2021
  • март 2021
  • фебруар 2021
  • јануар 2021
  • децембар 2020
  • новембар 2020
  • октобар 2020
  • септембар 2020
  • август 2020
  • јун 2020
  • мај 2020
  • април 2020
  • март 2020
  • новембар 2018
  • јун 2017
  • јун 2015

Categories

  • I-IV РАЗРЕДА (159)
  • Ваннаставне активности (291)
  • Ваншколске активности (127)
  • Локација (4)
  • Набавка уџбеника (1)
  • НОСИОЦИ ВУКОВЕ ДИПЛОМЕ (1)
  • Опште вести (743)
  • РЕПУБЛИЧКЕ НАГРАДЕ (66)
    • РЕПУБЛИЧКЕ НАГРАДЕ ШК. 2019/2020. (3)
    • РЕПУБЛИЧКЕ НАГРАДЕ ШК. 2020/2021. (7)
    • РЕПУБЛИЧКЕ НАГРАДЕ ШК. 2021/2022. (10)
    • РЕПУБЛИЧКЕ НАГРАДЕ ШК. 2022/2023. (16)
    • РЕПУБЛИЧКЕ НАГРАДЕ ШК. 2023/2024. (18)
    • РЕПУБЛИЧКЕ НАГРАДЕ ШК. 2024/2025. (8)
    • РЕПУБЛИЧКЕ НАГРАДЕ ШК. 2025/2026. (5)

WordPress

  • Пријава
  • WordPress

CyberChimps WordPress Themes

© ОШ „Николај Велимировић“ Шабац; Владе Јовановића 52.